WEAL LAM PARTS & TOOLS LTD.
PRODUCTS
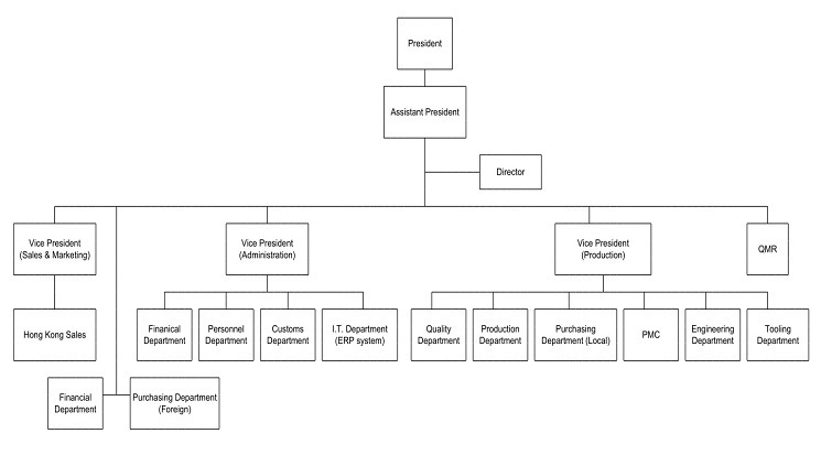
ORGANIZATION
FACTORY
TOOLS
PRODUCTION
QUALITY
SOLUTION
Hannover Messe 2019 (Germany)
Mr.
Our Manufacturing, Quality and local Purchasing Departments are located in Dongguan, while the Sales, Marketing, Finance and Shipping are based in Hong Kong. All our top management are experienced Hong Kong people in this field.
HOME
|
CONTACT US